Блог им. Yak1994



Технологическое оформление синтеза фенилтрихлорсилана методом высокотемпературной конденсации очень простое, если сравнивать его с методом прямого синтеза:

Блок-схема производства ФТХС методом ВТК
Трихлорсилан и хлорбензол испаряются в контролируемых условиях, нагреваются до температуры 400-450°С и подаются в заданном соотношении (ТХС/ХБ ≈ 0,75/0,91 т/т) в трубчатый реактор, где при температуре 550-650°С протекает реакция высокотемпературной конденсации. Процесс получения ФТХС методом ВТК на Химпроме проводят в трёх трубчатых прямоточных реакторах при высоких линейных скоростях, времени контакта реагентов 20-60 сек., при повышенном давлении. Оптимальная температура зависит от давления синтеза и от типа и количества используемого инициатора. Тепло экзотермической реакции отводят расплавом солей металлов, что позволяет регулировать температуру. Для снижения температуры начала реакции и повышения селективности используют инициаторы (например, хлороформ СHCl3).
Выход продукта по стадии синтеза достигает 52-54%. Это означает, что в реакцию вступает примерно 73% исходного сырья (это называется конверсией), а из прореагировавшего сырья примерно 73% реагирует до нужного нам продукта (это называется селективностью). Произведение конверсии на селективность и даёт нам выход по синтезу в 52-54%. Таким образом отходящий из реактора реакционный газ содержит непрореагировавшее сырьё, целевой продукт и побочные продукты. Всё это надо разделить.
Выходящая из реактора смесь продуктов реакции содержит твёрдые частицы кремния, поэтому она барботируется через слой жидких фенилхлорсиланов в барботёре, охлаждаемом оборотной водой, подаваемой в рубашку (стадия мокрой пылеочистки), и направляется на систему последовательной конденсации (воздушный теплообменник, оборотная вода, рассол минус 15°С и рассол минус 35°С). Конденсат воздушного теплообменника возвращается в барботажную емкость, откуда совместно с продуктами конденсации реакционных газов по переливу передаётся в общую емкость конденсата. Конденсат последующих стадий собирается в ёмкости и направляется на стадию ректификации.
Абгазы (хлористый водород, остаточные хлорсиланы) абсорбируются водой, а полученная соляная кислота используется для синтеза новых партий сырьевого трихлорсилана.
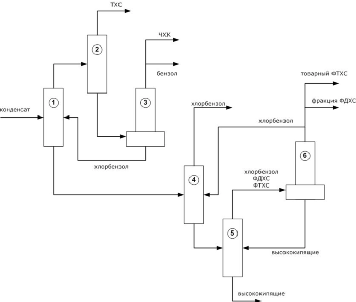
Разделение конденсата на продукты синтеза фенилтрихлорсилана осуществляют с помощью ректификации, при этом получают возвратные трихлорсилан и хлорбензол, товарный ФТХС и побочные продукты: четырёххлористый кремний, бензол, фракцию фенилдихлорсилана (ФДХС) и смесь высококипящих продуктов синтеза.

Блок-схема разделения продуктов синтеза фенилтрихлорсилана ректификацией
Выделение легкокипящей фракции на колонне (1) осуществляют при минимальном избыточном давлении, обычно 1,05 атм. В колонне (2) из легкокипящей фракции отгоняют трихлорсилан, возвращаемый на синтез. Из кубового продукта колонны (2) в колонне (3) отгоняют четырёххлористый кремний (тетрахлорсилан) и бензол, который направляют на производство хлорбензола.
Разделение смеси фенилхлорсиланов и хлорбензола на колонне (4) производится с помощью вакуумной ректификации при давлении верха колонны не более 0,15 атм. Хлорбензол возвращают на синтез. При выделении и очистке фенилхлорсиланов на колоннах (5) и (6) используют более глубокий вакуум, давление верха колонны при этом не более 0,07 атм.
Товарный ФТХС фасуют в железнодорожные цистерны, автоцистерны, специализированные контейнеры-цистерны, стальные бочки.

Добрый вечер, я диспетчер. Фото ПАО «Химпром»
Теперь о цифрах. Производственная мощность ПАО «Химпром» по фенилтрихлорсилану составляет около 8 тыс. тонн/год, однако установка загружена, судя по всему, не полностью — реально производится около 2 тыс. тонн/год продукта.
Химпром является единственным производителем фенилтрихлорсилана в России. Продукт используется в собственном производстве кремнийорганических смол, кроме того, крупным потребителем является производитель эмалей НПП «Спектр», находящийся тут же в Новочебоксарске, часть продукции может направляться на экспорт.
ФТХС применяют как мономер на производстве для изготовления других кремнийорганических полимеров и олигомеров, смол, лаков для термоизоляции и электроизоляции, смазочных масел, служит базой для синтезированных каучуков и компаундов.
Ключевые компании на мировом рынке фенилтрихлорсилана: Dow Inc. (США), Gelest Inc. (США), MilliporeSigma (Merck KGaA) (Германия), abcr GmbH (Германия), Silicycle (Канада), Shin-Etsu Chemical Co., Ltd. (Япония), Tokyo Chemical Industry Co., Ltd. (Япония), Alfa Chemistry (Китай), Shanghai Aladdin Bio-Chem Technology Co., Ltd. (Китай), Shandong Wochi Chemicals Co., Ltd. (Китай).