Блог им. OlyaPavlyatenko

Матчасть: Цепи Маркова....

Здравствуйте!)… (ЗаяЦъ приветствует вас сидя в удобнейшем кресле, почитывая с ноутбука, погодка вечерняя умиротворяющая)… Сегодня удалось найти интересную информацию!!! Оказывается есть такая штука как Цепи Маркова… Не помню доводилось ли мне писать ранее о них… В любом случае статья будет интересной и познавательной!.. ВотЪ видео про них на ютубе: www.youtube.com/watch?v=QI7oUwNrQ34… А вот интересная статья в интернете:                                                                                                                                                                                                                    Матчасть: Цепи Маркова....
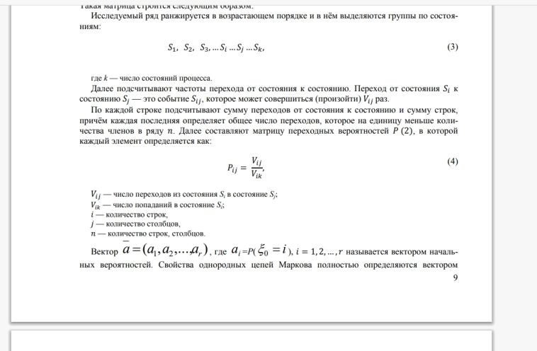
Матчасть: Цепи Маркова....
Матчасть: Цепи Маркова....
Матчасть: Цепи Маркова....
Матчасть: Цепи Маркова....
Матчасть: Цепи Маркова....
Матчасть: Цепи Маркова....
Матчасть: Цепи Маркова....
Матчасть: Цепи Маркова....
Матчасть: Цепи Маркова....
Матчасть: Цепи Маркова....
Матчасть: Цепи Маркова....
Матчасть: Цепи Маркова....
Оригинал статьи ТУТ: rep.polessu.by/bitstream/123456789/1795/1/2.pdf… А вот статья в википедии: web.archive.org/web/20170710010133/https://ru.wikipedia.org/wiki/Цепь_Маркова… Может быть кому зайдёт… Всем всех благ! Пишите свои комментарии, ставьте ЛАЙКИ) Подписывайтесь на мой блог! Всем всех благ!....                                                                                         Матчасть: Цепи Маркова....














Данная публикация является личным мнением автора. Мнение владельца сайта может не совпадать с мнением автора.
| ★3
38 комментариев
Заяц… слишком много формул
avatar
Мухомор, ага!) но может кому зайдёт… там что то интересное вроде!
Оля «Hare»… (заяц)..., 
 лучше давай  аналитику от зайца, почему акции так пали, что делать, и кто виноват .закуп или ну его нафиг это казино
avatar
Мухомор, бухгалтерские отчеты… Зайцените про чистую прибыль компаний… мой пост!!!… Средняя по чистой прибыли год к году -56% вроде как получилась… а вы спрашиваете почему валятся компании?!))… подумать только! ну какая мелочь же?! ЧИСТАЯ ПРИБЫЛЬ минусом год к году!)))… особенно магнит впечатлил — 70% или около того лень проверять… чекните пост!)
Мухомор, Добавьте меня в друзья пожалуйста!)
Мухомор, и шрифт мелкий
avatar
Ийон Тихий, шрифт увеличить увы я незнаю как
Тоже вчера посмотрел на ночь это видео и тоже заинтересовался. Непонятно только, куда лошадь запрягать.
avatar
Коцертный зал им.Чайковского.
Солидная культурнейшая публика.
Симфонический концерт.
Рахманинов.
Оркестр играет как никогда.

Мужик сидит в третьем ряду, вдруг он толкает соседа справа:
-Извините, это не Вы сказали «ёхарный бабай» ?
Сосед смотрит на мужика квадратными глазами, не может поверить,
что в храме культуры ему могут задать такой вопрос:
-Нет-нет, что Вы, как можно!

Мужик толкает соседа слева:
-Извините, это не Вы сказали «ёхарный бабай»?
Сосед слева от изумления вообще ничего не может произнести.

Мужик поворачивается к зрителю из соседнего ряда и так громко
достаточно спрашивает:
-Извините, пожалуйста, но это не Вы сказали «ёхарный бабай»?
Весь ряд начинает шевелиться, люди оправдываются:
-Что Вы как можно!

Мужик поворачивается к сцене, задумчиво смотрит:
-Наверное, музыкой навеяло…
avatar
Олег Дубинский, Мужик поворачивается к сцене, задумчиво смотрит:
-Наверное, музыкой навеяло...
И весь зал хором:
— Мужик, пей! Пей уже!!!
avatar
Долго думал, почему такой большой разрыв на низу у вас 1000-1500 по ммвб. Всё таки нашел как по мне внятное объяснение. Рынок должен очистится от инвесторов и даже при минимальном плече, деньги отберут. А инвесторы подключат плечи, это точно.
При этом индекс может достичь и парадоксальных 600. Но вероятнее всего будут точечные удары.
Ну а гавно из которого не выйдут, останется на вечномдне.
Огк2 яркий пример, на 1,3-1,5₽ ее купили очень многие и более 10 лет бумага не может туда дорасти
avatar
АШ, вы правы…
Марийский гос университет и Институт экономики Марий Эл — этим уже все сказано, дальше можно не читать. Я думаю, они вроде нас, про марковские процессы только вчера услышали.)
avatar
3Qu, 
дальше можно не читать
Вы выводы прочитайте. Просто прелесть. Там черным по белому написано, что Марковские цепи не стоит использовать … при реальной работе с валютным и фондовым рынками. Но метод может быть полезен для рыночных аналитиков. Известное дело, им же не торговать на бирже.))
avatar
Иван Портной, я уже ранее вдоволь начитался Султан… (дальше забыл). Ну, вы знаете эту персону.
avatar
Марков — очень интересная личность, это да
avatar
Ho_Chu, учёный однако!
Влад, вопрос в том что оказывается что интересная штука однако!!!
Мухомор, вот склероз!!! Вы же уже там!!)))
Влад, он МОЖЕТ БЫТЬ использован для рыночных аналитиков)… написано там... 
Если интересно, в TradingView есть индикаторы которые «используют» цепи Маркова…
avatar
Фига се, 1100 человек прочли, хотя… может как и я только ради любопытства зашли.
Цепи Маркова в приложении российского ФР не работают.
Люди пытаются заиметь универсальную формулу выигрыша на рынке. Её нет. Стабильно могут заработать только скальперы и то не всегда.
Даже профессиональные спекулянты иногда проигрывают в пух и прах.
Уверяю, цепи Маркова и подобные математические инструменты бесполезны. Просто лишняя информация.
avatar
ABC4045, стабильно зарабатывает только одна сторона: эмитент акций и организатор торгов)
avatar
Случайные марковские процессы есть, у меня было в универе, но я-то математик по образованию, а зайцам-то это зачем? 
avatar
Constantine Gr., ЗаяЦъ бухгалтер и вовсе не дура…
Оля «Hare»… (заяц)..., заяц-бухгалтер-математик это что то новое 
avatar
RiskTrader, бывают аномалии в чернобыльских лесах )))
Оля «Hare»… (заяц)..., если заяц — бухгалтер, чего она воров ловит? Перо в бок не боится получить? Случаи бывали. Как-то не очень умно.
P. S.
Я бы, наверное, мимо пройти тоже не смог, но сдавать людей не стал. Попытался бы убедить их вернуть товары на место или, если бы увидел, что это действительно бедные люди, купил бы им что-то. Воровать в самом деле плохо, но зачастую вороют от нищеты и безысходности.
avatar
Оля «Hare»… (заяц)..., бухгалтерия это не то.
На бирже работают законы статистики +законы психологии толпы, причем чья доля в данный момент больше — угадать сложно.
Если бы работали только законы статистики, то все выпускники ведущих математических вузов встраны давно бы нигде не работали, а только бы успешно играли на бирже. Но это не так.
Поэтому никакого универсального закона выигрыша на бирже нет — нужно знать основы экономики, читать отчеты, быть скептиком, ну и немного везения иметь.
avatar
Елена, ход мыслей правильный, но вывод не верный 
avatar
Елена, закон экономики у ребят из америки увы не тот они просто отбирают у всех бабло так типа оно устроено.
Самые частые изменения на ММВБ от 0-1%, 1-3% с 2011 по 2014
avatar
Это перерисованная книга в которой все обозвали другими менее понятными терминами чел реально взял квадрат и раскидал в нем цифры произвольно это судоку!

Читайте на SMART-LAB:
Фото
📊 Потенциальный рынок залогов криптовалют в России оценили почти в 3 трлн ₽
В Ведомостях вышел большой материал о перспективах займов под залог цифровых валют и активов. Игроки рынка и экспертное сообщество...
Фото
Портфель активного трейдера. Первые изменения
Мы продолжаем вести модельный портфель для активного трейдера. В регулярном материале отражены текущие изменения в портфеле с...
Обновление кредитных рейтингов в ВДО и розничных облигациях (ГУП "ЖКХ РС (Я)" подтвержден ruC, ПАО «АПТЕЧНАЯ СЕТЬ 36,6» подтвержден BBB+(RU))
⚪️ГУП «ЖКХ РС (Я)» Эксперт РА подтвердил кредитный рейтинг на уровне ruС и снял статус «под наблюдением», прогноз по рейтингу развивающийся....
Фото
Россети Центр. Новая инвестпрограмма - капекс “вверх”, а дивиденды “вниз”
13.05.2026г. Минэнерго РФ на сайте опубликовали новую инвестиционную программы (ИПР) до 2031г. (публикуют здесь ) и что же там интересного:

теги блога Оля "Hare"... (заяц)...

....все тэги



UPDONW
Новый дизайн