Здравствуйте!)… (ЗаяЦъ приветствует вас сидя за ноутбуком на пне и чеша лапкой за ушком, погодка хорошая, а идеи приходят в голову гениальные!).... Мне пришла в голову замечательная идея!.. Прям как Дмитрию Ивановичу Менделееву приснилась поутру во время дрёмы… это СТРАТЕГИЯ!!! СТРАТЕГИЯ!!! блин гениально!!! ГОРЖУСЬ СОБОЙ бл!.. А что если взять за правило: формировать портфель из тех компаний, которые формируют собой ГОСУДАРСТВО?!?!.. ВотЪ что нам говорит яндекс нейро по списку этих, вот таких вот компаний… Внимание:

Вот что нам ответил Яндекс нейро касательно списка таких компаний (примерного)… А вот что мне удалось нарыть из поста БКС сколько то летней давности: там интересная таблица!!!

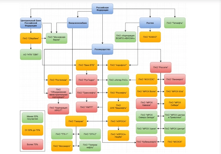
ВОТЪ теперь ЯСНО!!)) Кого и чего брать то надо!!.. как то так… и вот ещё табличка из поста того БКСного:

А вот сама ссылочка на первоисточник:
bcs-express.ru/novosti-i-analitika/kompanii-s-gosudarstvennym-uchastiem-skol-ko-ikh… Статья 2018 года, но я надеюсь что что таблицы и цифры в них актуальны до сих пор (касательно долей госучастия)… Так вот: я придумала стратегию, которая заключается в том что можно покупать компании, которые формируют собой государство, и если даже и будут просадки и минуса, то исключительно потому что «плохо будет всему государству», а если будет хорошо, например как в период с 2000 по 2006, то потому что всё растет, а растет потому что государству «хорошо», НО!!! Надо учитывать что жизнь она преимущественно полосатая))… периодами чередующихся черных и белых полос… В таком случае, светлое будущее неизбежно ввиду того что ничто не длится вечно: рано или поздно снимут санкции, закончатся различные конфликты и будет «хорошо» в обозримом будущем… Блин!!! ГОРЖУСЬ СОБОЙ!))) Мне такие гениальные в голову мысли пришли!!! Стоики РУЛЯТ!)) неизбежно… Друзья, а что вы думаете о моей стратегии?.. Как вам такая стратегия: «формировать портфель из тех активов, которые собой формируют государство» ?!.. Смотрите: расчёт на то, что если будет глобально хорошо то будет примерно хорошо ВСЕМ, а если нет и всё пойдет по 3,14, тогда уже будет все равно, ведь плохо будет тотально всем.... Пишите свои комментарии, ставьте ЛАЙКИ!)… Подписывайтесь на мой блог!.. Всем удачи, счастья и добра!) НЕ ИИР!.. Полянка где обитает заяц:
t.me/+mFkBR433aq5kYmIy ...
Данная публикация является личным мнением автора. Мнение владельца сайта может не совпадать с мнением автора.
Ну как… гос менеджеры любят стройки разные, растят хозяйство…
а попробуй портфель из тех где меньше всего воруют
добавлю свои
нкхп
половина государства а 30 % арабы держат
торгуют зерном из закромов родины
сейчас в загоне
отдыхает
в прошлом годе 4 х было
www.interfax.ru/business/994504
Нагнули дважды, без вазелина, с кляпом во рту.
Сначала налог +40% всадили по самую печень. Они как чумные в себя приходили месяц, что-то блеяли про отсутствие денег к 2027г.
Оклемались чутка, а им вдогонку с ноги ещё разок — теперь рост тарифов ограничили до +5,8%, т.е. вдвое меньше даже их рисованной инфляции.
Ты на бирже держишь ФЬЮЧ
Всех гоняешь в чистом ПОЛЕ
В госкомпаниях ты В ДОЛЕ!
Как бы ни было прекрасно
Но стратегия ОПАСНА
Если все оформят ДОПКУ
Зайчику морковку… В ЖОПКУ!
Как (по какому критерию) Вы их выбрали из общего огромного списка государевых?
И что вообще для Вас — государственные?
А «голубые фишки» — это что?