Компании пытаются хитрить, чтобы не выплачивать дивиденды, но Минфину хочет это пресечь.
Минфин возмущён избыточными денежными позициями в компаниях и их желанием чрезмерного инвестирования. Речь идёт о компаниях с государственным участием, где менеджмента хлебом не корми, но дай потратить деньги куда угодно, но только не на дивиденды.
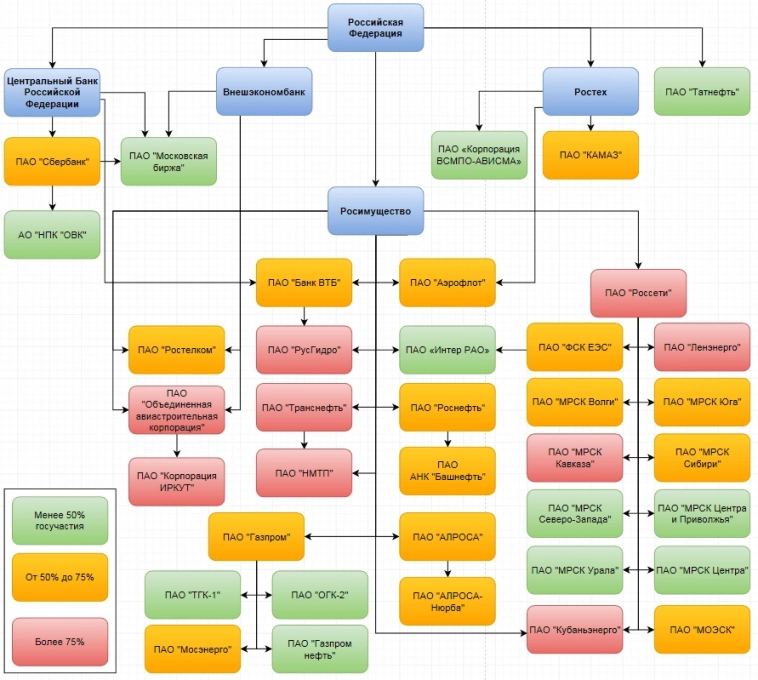
Вот список компаний с госучастием:
Замминистра финансов Алексей Моисеев не стал с трибуны называть пальцы и загибать имена. При этом заявил, что сразу несколько крупнейших и лучших российских компаний переинвестированы и продолжают тратить деньги куда не надо. Тем более, что когда у неё изымают излишние средства, она становится гораздо эффективней. Или, например, если у компании много денег, сотни миллиардов, на депозите, то компании эти расслабляются, имея такую подушку безопасности. А потом может выясниться, что прошлые прибыли повторить уже трудно и всё вообще может уехать в отрицательную зону.

Вверху таблица компаний с отрицательным Чистым долгом. Посмотреть можно
тут. Вон, у Лукойла 759 млрд рублей. Но тут речь не о нём.
Алексей Моисеев говорит про производчиков, которые любят тут и там ремонтировать и менять. Вкладывать туда средства компании, а акционеры — владельцы бизнеса, получают кукиш. А ведь им тоже может нужно что-то подремонтировать и поменять. Он добавил, что инвестиции — дело хорошее, но не все инвестиции могут быть хорошими.
Похоже, госкомпании могут заплатить побольше, чем обычно.
Данная публикация является личным мнением автора. Мнение владельца сайта может не совпадать с мнением автора.
Не смекаете?
еще и счета типа С неплохо было бы раскулачить.
Русгидро хороший компания, можно брать?
при текущей цене кажется дороговато, с учётом того, что ныне есть компании с дивдоходностью около 14%, когда у русгидро по текущей цене около 10%. И то, если заплатит. Как видите, за 2023 год она дивиденды не заплатила (не было решения).
Там вышла новость, что прибыль Русгидро ожидают тратить на инвестиции (на развитие компании), а не на дивиденды. Кто её в таком случае будет брать? А если сказать иначе: на чём Вы тогда сможете заработать, если купите акции этой компании?
То есть Вам нужно подумать для чего Вы покупаете? Какова цель? На какой срок?
Вы школу вообще заканчивали?
Опять же, выплата купонов в первую очередь, а акционеры подождут.
Наилю объедаете…
Они не изменятся и не могут измениться.
В разных странах, если чел. работал на государство — он так и будет до пенсии. В «компании» эти — там вообще не берут бывших чиновников. Менеджерами когда. Чтоб не заразили.
В СССР примерно так не брали военных лётчиков в гражданскую авиацию. И психология другая. И чтоб кадры не путались туда-сюда. Принцип тот же, но не совсем, правда — тут акцент не в заразе в основном, а просто в самом сложившемся человеке, которого уже не переучить.